中國科學院院士(以下簡稱院士)是國家設立的科學技術方面的最高學術稱號,為終身榮譽。 院士增選和外籍院士選舉每兩年一次。遵守憲法和法律,熱愛祖國、品行端正、學風正派的中國公民,在科學技術領域取得了系統性和創造性的重要成就,并為中國科學技術事業或人類文明進步做出了突出貢獻,可被推薦并當選為院士。在國際上具有很高學術地位,對促進中外科技合作與交流作出突出貢獻的非中國公民,可被推薦并當選為外籍院士。
“科學與中國”科普活動是中國科學院學部發起,由中國科學院、中宣部、教育部、科技部、中國工程院、中國科協共同主辦的高層次公益性科普活動。
“科學人生·百年”主題活動,旨在宣傳展示恰逢百年誕辰的院士們矢志報國的崇高理想、勇于創新的科學精神、嚴謹求實的治學風范和淡泊名利的人生態度。
院士文庫項目于2011年啟動,由中國科學院學部主辦,中國科學院學部工作局和中國科學院文獻情報中心承辦,旨在匯聚學部史料,沉淀院士文化,傳承科學精神,服務社會發展。經過十年努力,院士文庫在院士綜合資源采集與保存、網站建設展示方面完成了“從無到有”的工作積累。
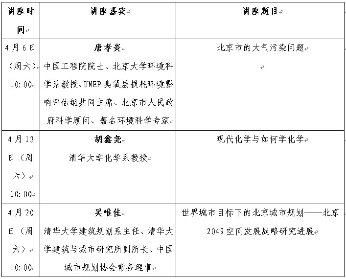
“科學講壇”講座預告(2013年4月)
| 來源:學術活動處【字號:大 中 小】
© 1996 - 中國科學院 版權所有
京ICP備05002857號-1 京公網安備110402500047號 網站標識碼bm48000022